欢迎访问浙江自考招生网!
为考生提供浙江自考信息服务,网站信息供学习交流使用,非政府官方网站,官方信息以浙江教育考试院www.zjzs.net为准。
自考介绍
助学自考
视频讲解
考前辅导
报名入口
网站首页
|
考试动态
|
考试安排
|
自考专业
|
自考培训
|
自考用书
|
毕业办理
|
自考答疑
|
历年真题
|
主考院校
城市:
|
杭州自考
|
宁波自考
|
温州自考
|
嘉兴自考
|
湖州自考
|
绍兴自考
|
金华自考
|
衢州自考
|
舟山自考
|
台州自考
|
丽水自考
|
热门搜索:
自考资料下载专区(全部免费)
自考系统:
报考时间
|
考试时间
|
培训报名
|
查询中心
|
在线做题
|
微信公众号
|
考生微信群
|
准考证打印
|
自考报名
|
服务大厅
|
您当前位置:
网站首页
>>
浙江自考政策公告
浙江自考课程顶替规定(二)
发布时间:2026-01-20 浏览:
次
内容提要:
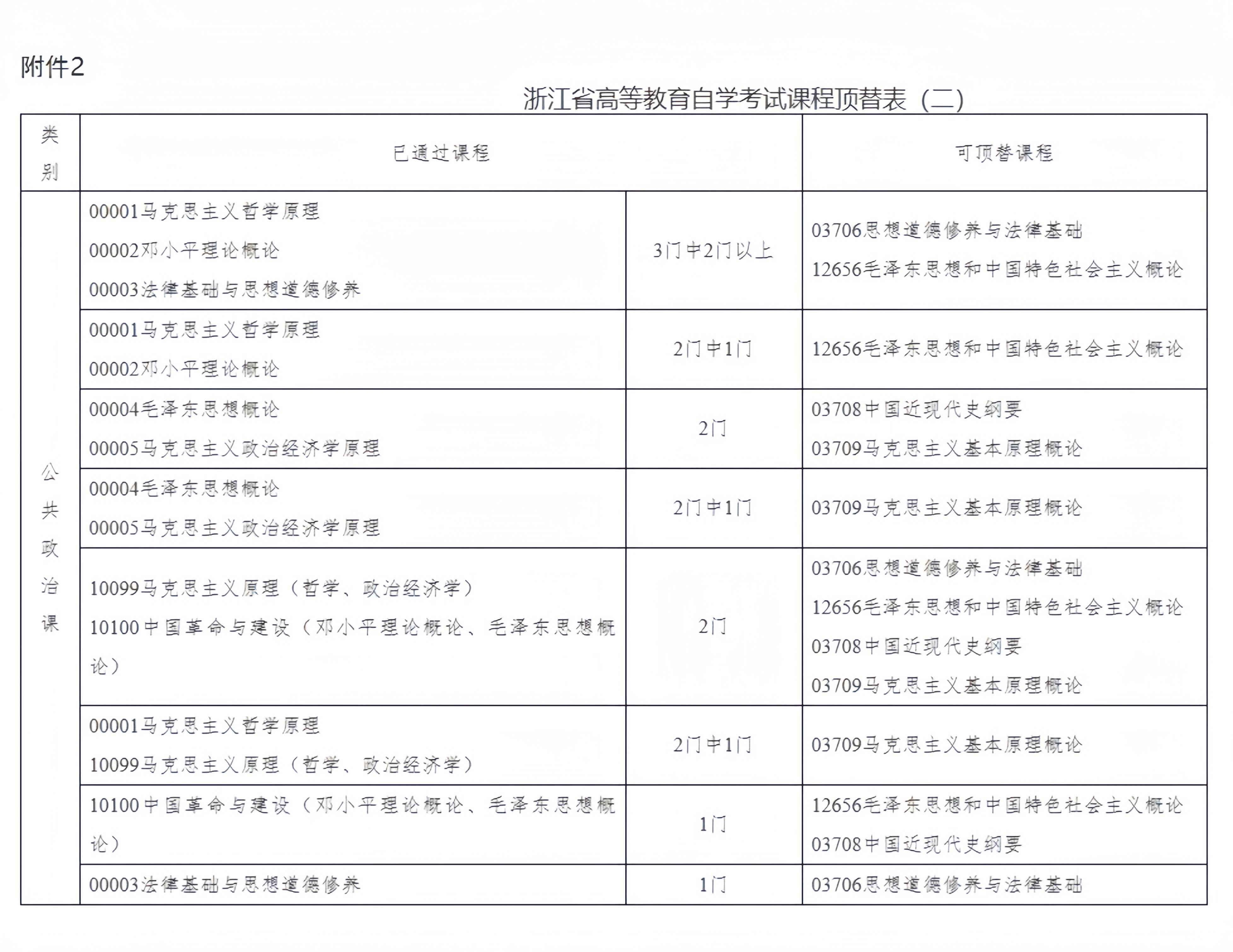
原已合格的公共政治课,按《浙江省教育考试院关于调整高等教育自学考试公共政治课课程设置的通知》(浙教试院〔2007〕26号)顶替规定执行,详
原已合格的
公共政治课
,按《浙江省教育考试院关于调整高等教育自学考试公共政治课课程设置的通知》(浙教试院〔2007〕26号)
顶替规定
执行,详见《浙江省高等教育自学考试课程顶替表(二)》(附件2)。
浙江自考便捷服务
浙江自考新手入门
准考证打印
成绩查询
在线答题
招办电话
考试科目
考试大纲
考生交流群
微信公众号
扫一扫加入微信交流群
与考生自由互动、并且能直接与专业老师进行交流、解答。
扫一扫关注微信公众号
随时获取成考政策、通知、公告以及各类学习资料、学习方法、教程。